中国香妆行业的命运之轮正在加速转动。
当中国化妆品市场的零售总额在2024年攀升至10738亿,国货市占率从52%升至55%,一个历史性拐点已然显现:中国品牌首次在“万亿俱乐部”中夺下主导权,正式进入打造世界级品牌的“战略窗口期”。
万亿市场迭代,
中国品牌迎来“战略窗口期”
“这不只是风口那么简单,而是商业生态的系统性进化。”中国香妆协会理事长、医学博士颜江瑛的这句话,道破了国货崛起的本质。

中国香料香精化妆品工业协会理事长、医学博士颜江瑛
颜江瑛认为,中国香妆产业近十年在品牌建设方面取得积极进展,涌现了一批立足本土、闪耀世界的中国品牌,并逐渐建立起了由五大支柱性力量构成的产业2.0生态系统。
第一,“政策支柱”挺立引领。
近年来,全国药监系统用“四梁八柱”的监管框架为整个产业的发展筑起安全与创新的平衡木。
从2021年新版《化妆品监督管理条例》实施以来,中国化妆品行业就进入强监管时代,各级政府已经出台了不下百万字的配套法规和执行细则,不断提高行业的专业性和竞争壁垒,在推动合规中加速产业的汰换进程。而且,新规前所未有地开放了新原料备案的创新窗口,真正让企业意识到只有科技创新才是企业增长的真正驱动力。
与此同时,国家十四五规划明确提出,要“率先在化妆品等消费品领域培育一批高端品牌”;工信部《消费品工业数字“三品”行动方案(2022-2025年)》将化妆品行业作为重点领域,以“增品种、提品质、创品牌”为核心目标,推动行业数字化转型与高质量发展。这些政策,都为香妆行业的品牌建设提供了有利的时代背景。
第二,“科研支柱”加速夯实。
在中国香妆产业的科技创新热潮中,各大公司不断增加研发投入,重视科技创新带来的竞争力。过去5年,全球和化妆品相关的专利申请,大多数和中国市场有关。
在围绕“中国成分”和“中国科技”开启的自主创新潮流中,国货品牌整合资源借力“外脑”,日益缩小在产品技术方面与外资品牌的差距。更为难得的是,其中不少品牌逐渐探索出了属于自己的垂直研究领域,并向下扎根、构建出独树一帜的研发模式。
第三,“消费支柱”裂变生长。
近两年,中国市场在保持“全球第一大化妆品消费市场”地位的同时,整个消费的理念和行为都在发生激烈的变化。随着信息透明和理性觉醒,越来越多的中国消费者更加注重产品的“质价比”和“心价比”,追求真正能满足其护肤和情绪的高价值产品。
从潜力人群看,年轻消费群体展现出对于国货的青睐。这些诞生于互联网时代的一代人,对于产品有着专业且独到的见解,并且由于从小到大的生活环境,天生对中国文化充满自信;与此同时,55岁以上的熟龄银发族对美的追求并未随着年长而降低,已经用旺盛的消费力升温整个“抗衰”赛道。
第四,“人才支柱”深度筑基。
产业兴盛,人才为基。当前,全国已经有20多所高等院校设立了“化妆品技术工程”、“香料香精技术与工程”等化妆品相关本科专业化妆品相关专业,部分高校还专门成立了化妆品学院。这些专业科研人才的培养,将带动产学研的齿轮精密咬合。
与此同时,组织力建设也成为头部企业们的战略重点。在激烈的市场环境中,不断壮大的中国品牌公司仍十分重视“高效灵活”的竞争优势打造。从近年来各大公司的动作来看,打破常规固定化的组织体系,垂直管理并激发组织效能都是共同的调整方向。
第五,“文化支柱”悄然觉醒。
随着“新国潮运动”的兴起,国货美妆开始将中国文化元素融入品牌叙事,让文化成为打通国际化的“金钥匙”。在产品端,敦煌纹样出现在眼影盘,故宫色谱融入口红膏体,东方美学开始具备商业变现能力。
调研数据显示,78.9%的受访青年表示,如果产品融入国潮元素,他们的购买意愿会更高。国潮产品的兴起是年轻一代文化自信不断增强的表现,这也为国货的创新提供了理想的文化土壤。
可以发现,政策、市场、技术、人才、文化五重红利叠加,为本土香妆企业和品牌提供前所未有的支撑。
然而,繁荣背后,“向前一步”的挑战依然重重。
一方面,全球供应链重构与贸易保护主义抬头,给中国品牌的全球布局增加了难度;另一方面,随着竞争加剧和消费分层,国货需要解决在消费者中的长期信任问题。
如此严峻形势,要求企业必须保持战略定力。唯有将“品质根基”与“文化灵魂”结合,方能真正实现从“中国制造”到“中国品牌”的跃迁。
打造三重引擎,
在产业进化的拐点处“插一面旗”
在这个特殊的时间节点,中国香妆协会于7月1日在上海举行“中国香妆品牌发展大会”,试图为产业进化和品牌升级安装三台关键引擎。
第一引擎:建立价值坐标系
大会上,中国香妆协会首次发布三大榜单:“2025化妆品品牌50强”“2025企业50强”“2025品类冠军”。
这是一套重新定义“好品牌”的算法——榜单以协会数据平台为基础,秉持科学、公正和可持续的原则,综合考察全渠道零售规模(70%权重)、品牌沉淀(30%权重)等维度,经榜单初排、专家论证、企业复核三大程序产生。
通过量化“市场表现、品质管控、品牌沉淀”三大资产,为企业研发创新与渠道优化提供权威参照;通过挖掘细分领域价值,支持头部企业创新与中小品牌差异化竞争,推动行业从同质竞争转向协同发展。
第二引擎:破解可持续增长的密码
大会围绕“如何重构品牌价值”“如何再造企业核心竞争力”“如何实现可持续增长”三大议题,邀请知名专家“跳出”化妆品产业以更全面的视野,分享理论知识和案例解读,提供新思路。与此同时,围绕每个议题,多个有代表性的企业高管参与开展三场圆桌论坛,在思想碰撞中共同探索行业新风向。



三场主题演讲和讨论直指产业痛点:
价值破壁课:互联网时代,电商渠道的崛起给美妆销售额上升的同时,品牌却在深受“流量”与“算法”影响中陷入品牌价值的难题——重点体现在信任与品质危机、体验价值贬值、获客成本失控、顾客结构失衡带来的增长乏力等多个层面。
大会邀请品牌联盟(北京)咨询股份公司董事长王永,带来“互联网时代的品牌价值升维方法”的主题分享,与圆桌论坛企业嘉宾一起破解“品牌白牌化”“价格内卷化”“价值空心化”等一系列危机。
可持续增长:在存量竞争主导的宏观经济周期中,可持续增长已成为关乎企业存续的核心命题。面对全球价值链重构与产业同质化竞争的双重压力,“专精特新”战略思维为破解增长困局提供了理论框架。
中国广告协会内容营销及广告代言委员会秘书长、吨吨健康集团传媒合伙人张志鹏则面向中小企业的发展痛点问题,做“做窄路宽,新时代的增长思维”的主题演讲,并与企业讨论嘉宾一起突破增长瓶颈,构建长效发展机制。
第三引擎:发布团标和模型,打造共生共荣的产业生态
长期以来,行业数据的统计一直存在口径差异、碎片化、标准缺失等问题,导致决策依据不足、国际竞争力受限,制约了行业向高质量发展转型。
基于此,中国香妆协会组织编写《中国化妆品产业数据统计规范》团体标准,通过统一数据标准、建立适配中国特色的统计框架以及构建全链条的治理体系,强化数据真实性与共享安全性。该团标旨在以标准化驱动行业协同,为中国从“化妆品消费大国”迈向“产业创新强国”提供坚实的数据基石。

可以预见,随着团标的推行,在支撑政府与产业主体的科学决策的同时,还将推动建立以长期信任为核心的市场竞争机制,以及有能力为本土企业“出海”提供数据背书,助力民族品牌跻身全球价值链高处。
值得关注的是,本次大会还发布了“东方美谷品牌培育模型”研究成果,深入剖析东方美谷在品牌培育与孵化领域的代表性实践案例,通过系统梳理与经验总结,旨在为化妆品产业园区探索高质量发展路径提供有益借鉴和行业思考。
据悉,截至目前,东方美谷共有化妆品企业172家,合计持有约265个品牌。其重新定义了产业园发展逻辑:从“土地招商”“政策招商”转向“品牌赋能”; 从“产业聚集”转向“生态圈构建”,为全国产业园升级提供了“奉贤样本”。
历史进程中的商业意义:
从追赶者到规则制定者
当今中国美妆市场,不仅是一个充满巨大想象空间的市场,更进阶为公认的“全球美妆创新策源地”。
“创新是品牌发展的活力之源,是新质生产力的具体体现。”颜江瑛强调,评价系统不仅是把好品牌评出来树立标杆,同时也为长期教育整个行业形成对品牌丰富内涵的共识,提升整个产业创新的水平。
化妆品本是科学与艺术的结合体。近年来,各行业兴起的“非遗”热,正是商业领域对传统文化的传承和复兴的创新实践。这是品牌建设的要义,也是中国企业走向全球的差异化竞争力。而大会倡导的“科技+文化”双轮战略,正是要缝合这两道断层,深度塑造香妆品牌的软实力。
未来,随着品牌价值理念的深化,主场作战的中国香妆企业不仅在中国市场从科研、渠道、营销、文化多方面补齐短板,实现超越和引领,还有望以国际化的视野奔赴全球市场更大的舞台,实现“跟跑”到“领跑”的跨越。

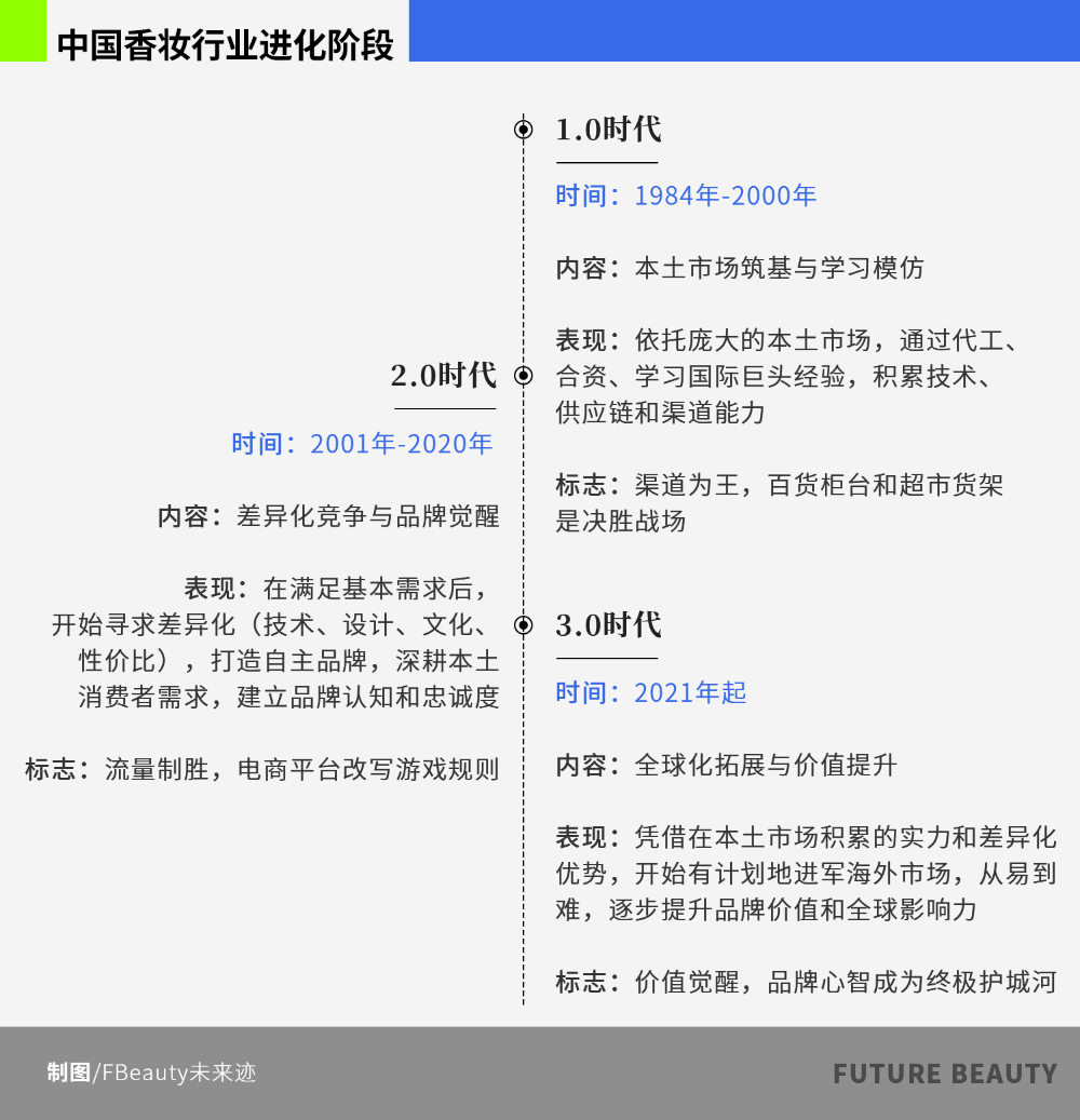
作为中字头、国字号的国家一级协会,中国香妆协会是香妆行业过去40多年历史沉浮的见证者和推动者。1984年,中国香妆协会诞生时,国内化妆品工业产值不足5亿;2025年,这个数字膨胀了2000倍,近三年更是展现了令人侧目的上升局面。细数41年间,产业经历了三个进化阶段:
在这条充满荆棘和荣光的路上,中国香妆品牌从模仿跟随到自主创新,从粗放求生到精细化运营,从本土激情增长到海外积极开拓,企业单纯依赖市场规模扩张的“躺赢时代”终结,产业新周期的生存法则转向科技、文化和可持续发展的综合角力。